
The article titled 'Best Practices for Cold Calling for Sales: Proven Strategies for Success' presents a compelling exploration of effective techniques and strategies that sales professionals can implement to elevate their cold calling efforts.
It underscores the critical importance of:
Through a demonstration of structured approaches and a commitment to continuous improvement, the article illustrates how these elements can significantly enhance the success rates of cold calls. This is further substantiated by relevant statistics and insightful case studies woven throughout the text.
In the competitive realm of sales, cold calling is not just a strategy; it is a critical element that can determine a representative's success. As organizations strive to expand their customer base and generate leads, mastering the art of reaching out to potential clients—who have yet to express interest—becomes paramount. This article delves into the intricacies of cold calling, exploring its:
By overcoming common challenges, crafting compelling scripts, leveraging technology, and ensuring robust follow-up strategies, sales professionals can equip themselves with the essential tools for mastering this vital aspect of their trade. Understanding the dynamics of cold calling and embracing continuous improvement will empower sales teams to transform daunting interactions into fruitful opportunities for growth.
Cold calling for sales represents a proactive marketing strategy wherein representatives reach out to potential clients who have not previously expressed interest in their products or services. This approach is crucial for generating leads and expanding a company's customer base, particularly in today's competitive landscape. Effective outreach, especially through cold calling for sales, can set successful sales teams apart from their less effective counterparts, as it facilitates direct communication that allows professionals to gauge interest and address objections in real-time.
This interaction not only nurtures connections but also significantly enhances the likelihood of sales conversions through cold calling.
In 2025, the importance of cold calling for sales remains clear, with data indicating that phone-based representatives achieve an average of 6.8 quality conversations each day, compared to just 3.3 for those primarily relying on email communication, according to The Bridge Group's 2021 State of Sales Development Report. This statistic underscores the efficiency of unsolicited outreach, such as cold calling for sales, as a lead generation tactic. Furthermore, companies typically invest heavily in hiring—averaging between $10,000 and $15,000 per new hire—while allocating only about $2,000 annually for training.
This disparity emphasizes the need for robust training initiatives that enhance telemarketing skills, ensuring that sales teams can optimize their outreach efforts. Magical Selling offers a comprehensive range of training modules, including:
Each designed to address specific selling challenges and improve overall performance. The pricing for these modules is competitive, with current prices ranging from $126.65 to $540.60, making them accessible for both startups and established enterprises.
Moreover, representatives waste 27.3% of their time on cold calling for sales due to inaccurate contact information, highlighting the critical role of precise data in outreach initiatives. Case studies further illustrate the benefits of cold calling for sales outreach via phone. For example, an analysis titled 'Cold Calling for Sales vs.' reveals that phone-based representatives not only achieve higher success rates but also engage in more quality conversations. By integrating both phone and email strategies, teams can enhance their outreach efforts, connecting with potential clients through multiple channels. As Dave Smallwood, MD, noted, "Mollie boosts connect rates by 80% with Cognism," showcasing the effectiveness of targeted outreach.
As we delve deeper into 2025, the significance of cold calling for sales in commerce continues to grow. Cold calling for sales remains a fundamental component of effective lead generation, enabling sales professionals to build rapport and trust with potential clients, ultimately driving success in transactions. For those facing challenges such as unmet revenue targets or difficulties in attracting top talent, Magical Selling's tailored training solutions provide immediate support to efficiently overcome these obstacles.

Cold calling for sales remains a significant challenge for representatives in 2025, characterized by high rejection rates, lack of engagement, and difficulties in reaching key decision-makers. Anxiety and fear of rejection are prevalent among salespeople, often undermining their performance and self-assurance. Statistics reveal that the typical telemarketing success rate hovers around 2.3%, with only 32% of prospects willing to answer calls from unknown companies.
However, a substantial 82% of purchasers are open to discussions with vendors who proactively reach out, highlighting the potential benefits of effective outreach.
To overcome these challenges, teams must develop robust strategies to capture attention quickly and engage prospects meaningfully. Magical Selling, with over 20 years of experience and more than 500 successful projects, combines innovative selling techniques with a deep understanding of client needs, significantly enhancing the effectiveness of these strategies. Successful telemarketing approaches involve personalized outreach, where representatives tailor their messaging to address the unique needs and challenges of each prospect.
Moreover, leveraging technology, including AI-driven tools, can significantly enhance the efficiency of the outreach process, as 81% of sales teams believe that AI will greatly improve their sales techniques.
Case studies from Magical Selling illustrate the effectiveness of these strategies. For instance, teams utilizing advanced communication platforms like Cognism achieved an impressive success rate of 6.7% for outreach that led to scheduled meetings, surpassing the industry average. Another case study involved a tech sector client, where Magical Selling's distinctive outreach strategy resulted in a 50% increase in engagement rates within three months.
This demonstrates that with the right techniques and tools, representatives can effectively navigate the inherent challenges of cold calling for sales.
Furthermore, understanding and categorizing objections is crucial for tactical flexibility. While the list of objections may seem endless, they can be distilled into three primary categories based on underlying reasons. This insight empowers professionals to address objections more effectively, transforming potential setbacks into opportunities for engagement.
Expert advice underscores the importance of resilience and adaptability in the face of rejection. According to the Bridge Group, phone-based representatives report significantly higher success rates than their email-centric counterparts, emphasizing the effectiveness of direct outreach. Sales professionals are encouraged to view rejection as a learning opportunity rather than a setback.
By refining their presentations and maintaining a positive mindset, they can improve their chances of success in future interactions. Ultimately, understanding the landscape of outreach calls and applying effective techniques can enable sales teams to thrive in this challenging yet rewarding aspect of commerce.

A comprehensive investigation is essential for business professionals prior to initiating cold outreach. Gaining a thorough understanding of the prospect's business landscape, industry trends, and specific pain points can significantly enhance the effectiveness of outreach efforts. A well-defined strategy that outlines the objectives of the discussion and anticipates potential responses is crucial for achieving success.
Utilizing platforms such as LinkedIn provides valuable background information and insights, allowing representatives to tailor their discussions to be more relevant and engaging. This personalized approach not only fosters rapport but also builds trust—an essential component for successful interactions. Establishing credibility is paramount; as consultative selling principles suggest, addressing the problem first before offering the solution can create a compelling narrative that resonates with prospects.
Notably, statistics reveal that 80% of business buyers prefer unsolicited emails over unsolicited phone contacts, underscoring the necessity for marketing experts to diversify their outreach tactics. Sales teams that employ effective research strategies can achieve notable success rates; for instance, Cognism reported a 6.7% success rate for cold calls resulting in booked meetings. Furthermore, companies leveraging CRM systems with AI capabilities are 83% more likely to exceed revenue targets, highlighting the importance of these tools in personalizing outreach and improving conversion rates.
Regular training on CRM and analytics equips teams to utilize these technologies effectively, enabling them to adapt their methods to meet dynamic market challenges.
Optimal strategies for preparing for cold outreach involve:
As emphasized by Sales Insight Lab, "the longer the conversation continues, the greater the likelihood of a transaction or follow-up appointment being arranged," which highlights the significance of engaging dialogues during initial calls. Additionally, it is important to recognize that 40% of representatives rarely request referrals from clients, indicating the need to leverage established connections in the selling process.
By dedicating time to preparation and employing consultative selling techniques—such as categorizing accounts according to the appropriate approach—sales professionals can greatly enhance their chances of success in outreach, transforming what can often be a challenging task into a strategic opportunity.

An effective cold contact script is essential for maximizing success in sales outreach, particularly in a competitive environment where articulating value is crucial. Key components include:
Statistics indicate that the general success rate of unsolicited contacts hovers around 2%. However, employing effective strategies can significantly boost this figure. For example, marketing groups that utilize AI and automation tools, such as predictive dialing and AI-driven call analysis, have reported higher connection and conversion rates. These technologies not only simplify the communication process but also enhance the quality of conversations, making outreach a valuable channel in B2B interactions, particularly for time-sensitive discussions. As highlighted in the 2021 State of Sales Development Report by Bridge Group, phone-based representatives indicate notably higher success rates compared to their email-focused peers.
Furthermore, updated and comprehensive contact information can enhance outreach performance, ensuring that sales agents are connecting with the appropriate prospects. Automated voicemail drops can save representatives approximately 15% of their time, allowing them to concentrate on more fruitful interactions. By incorporating these components into your outreach strategy, you can develop persuasive scripts that connect with potential clients and foster commercial success. At Magical Selling, we emphasize the importance of these strategies to navigate the competitive landscape effectively.

In the realm of cold calling for sales, the ability to actively listen to prospects is paramount. This approach not only cultivates trust but also enables representatives to customize their discussions to address the particular requirements of the prospect. Studies show that when representatives engage in active listening, they significantly enhance their likability—an essential factor since individuals are more inclined to purchase from those they know and appreciate.
Key factors that contribute to this likability include finding common ground, offering genuine compliments, and collaborating towards shared goals—all of which are reinforced by effective listening. Empathy plays a critical role in achieving sales success through cold calling. By demonstrating an understanding of the prospect's challenges and aspirations, business professionals can foster a more engaging dialogue. This method not only strengthens relationships but also leads to increased success rates in revenue.
For instance, data reveal that representatives who utilize slides during exploratory discussions often deliver monologues that are 25% longer, detracting from meaningful interaction. Instead, focusing on a conversational approach that values the prospect's feedback can yield improved outcomes.
Managing objections is another essential skill in outreach calls. Rather than perceiving objections as setbacks, successful salespeople categorize them based on their underlying reasons, treating them as opportunities to clarify misunderstandings and provide additional insights. The three categories of objections include:
This proactive approach can transform potential roadblocks into pathways for deeper engagement. Maintaining an optimistic mindset and exuding confidence during the call further enhances the prospect's perception, increasing the likelihood of a positive result.
Integrating these optimal methods—active listening, empathy, and effective objection management—can significantly amplify the impact of cold calling for sales, ultimately leading to improved performance. As highlighted by Robert Cialdini's research, active listening not only fosters a sense of significance in prospects but also establishes a human connection, reinforcing the principle that people prefer to buy from those they know and like. Furthermore, understanding which behaviors are recognized within a company, as noted by Galia, can further refine marketing strategies and outcomes.
Testimonials from clients who have benefited from Magical Selling's training programs underscore the effectiveness of these techniques, providing social proof of their impact on sales success.

Following up after cold calling for sales is essential for nurturing relationships and sustaining engagement with prospects. Sales experts must prioritize sending a thank-you email that not only summarizes the key points discussed during the conversation but also includes additional resources tailored to the prospect's interests. This approach strengthens the dialogue and establishes the salesperson as a significant asset.
It is crucial to recognize that cold calling for sales and following up with buyers is vital, as initial contacts or messages seldom lead to transactions. Setting reminders for follow-up calls or emails is a strategic way to maintain momentum and demonstrate commitment to the prospect's needs. Research indicates that over fifty percent of clients respond 'no' four times before finally agreeing to a proposal, underscoring the importance of perseverance in the selling process.
Effective follow-up can significantly improve conversion rates, as it often takes multiple touchpoints to convert a lead into a customer. A compelling case study illustrates this point: 91% of customers are willing to provide referrals, yet only 11% of salespeople actively ask for them. This gap signifies a missed opportunity for business professionals to capitalize on potential leads. By directly requesting referrals during follow-up communications, salespeople can tap into this willingness and expand their network, which is vital for successful cold calling for sales. Moreover, expert insights emphasize that thoughtful post-call strategies are crucial for success in today's competitive market.
Brian, a researcher and sales leader, observes that utilizing insights from academics and change management assists enablement teams in comprehending and thriving in today’s more challenging market. Furthermore, engaging with potential clients through direct calls is considerably more effective than relying on operator numbers, requiring just 5 minutes instead of 22 minutes, which significantly boosts the chances of contacting higher-level executives.
To further enhance their abilities, professionals in the field can benefit from the extensive training and assistance provided by Magical Selling at $150/month, which encompasses access to customized audio podcast sessions and consultative selling modules. These resources focus on establishing credibility and effective problem-solution dynamics, essential for successful follow-up strategies. By incorporating these follow-up methods and understanding the data on conversion rates after follow-up communications, professionals can improve their efficiency and achieve better outcomes in their outreach efforts.

To effectively assess the success of outreach efforts, teams should concentrate on key performance indicators (KPIs) such as:
These metrics provide valuable insights into the effectiveness of cold calling for sales strategies and help identify trends that can inform future efforts. For instance, examining call-to-connect rates reveals how effectively sales representatives are engaging with potential clients, while conversion rates reflect the success of those interactions in generating leads or transactions.
Moreover, monitoring the conversation-to-meeting ratio aids in evaluating how many discussions culminate in arranged meetings, thereby enhancing the selling strategy.
To boost effectiveness, incorporating customized frameworks like the Heart of the Deal Method and the Problem Statement Method enables teams to develop organized methods for deal creation, progression, and closure. Regularly reviewing performance data is crucial for refining strategies and optimizing approaches. This data-driven methodology fosters a culture of continuous improvement and empowers teams to adapt to evolving market conditions and buyer expectations.
By utilizing insights from metrics, professionals can pinpoint areas for improvement, ultimately leading to higher success rates in outreach. According to the Bridge Group's analysis, phone-based representatives demonstrate significantly higher success rates compared to their email-focused counterparts, underscoring the importance of efficient outreach. In 2025, the landscape of outreach will also be shaped by advancements in artificial intelligence and changing regulatory conditions, making it imperative for sales teams to remain knowledgeable and adaptable.
By establishing effective KPIs and examining cold calling for sales metrics—including the Lifetime Value (LTV) measure to connect cold calling activities to revenue—organizations can enhance their business processes and achieve sustainable growth. Furthermore, refining revenue strategies through customized account segmentation methods can double productivity, ensuring that teams are equipped to address objections effectively and maintain tactical agility. Additionally, leveraging resources such as the Gym membership provides teams with essential training and frameworks to elevate their capabilities.
Addressing objections through the Objection Handling Dimension will further enhance the tactical agility of sales teams, enabling them to navigate challenges more effectively.

Incorporating technology into outreach strategies is essential for enhancing both efficiency and effectiveness. Utilizing tools such as CRM systems, automated dialers, and call tracking software significantly streamlines the communication process, offering valuable insights into prospect interactions. For instance, Cognism's phone-verified contact information has been shown to triple connection rates, underscoring the importance of using verified data to improve outreach efforts.
Moreover, Mollie, a payments processor, enhanced its connect rates by 80% using Cognism for outreach, providing a compelling example of successful outreach techniques. The typical success rate for cold calling in sales is 4.82%, with leading performers achieving an impressive 15% call-to-meeting booking rate. This highlights the substantial opportunity for revenue generation through effective cold calling.
To further boost productivity, it is crucial to categorize accounts based on the appropriate method required for success, rather than relying solely on industry or client size. This tailored account segmentation can double sales productivity and empower sales teams at Magical Selling to adopt consultative selling techniques that establish credibility and foster buyer-centered interactions. Additionally, sales teams should leverage social media platforms for research and engagement, which can help warm up leads prior to making a call.
This approach not only increases the likelihood of successful connections but also fosters a more personalized interaction. As Martin Boyle, Director of Brand and Communications, observes, incorporating technology is vital in adapting to the evolving landscape of telemarketing. By examining various technology tools and identifying those that align with their unique requirements, teams can integrate these solutions into their workflows, ultimately achieving optimal outcomes in their outreach initiatives.
Furthermore, understanding success metrics for outreach efforts has become crucial for sales groups to set achievable expectations and evaluate their performance. Data indicates that outreach serves as a primary source for revenue generation, reinforcing the need for strategic implementation.

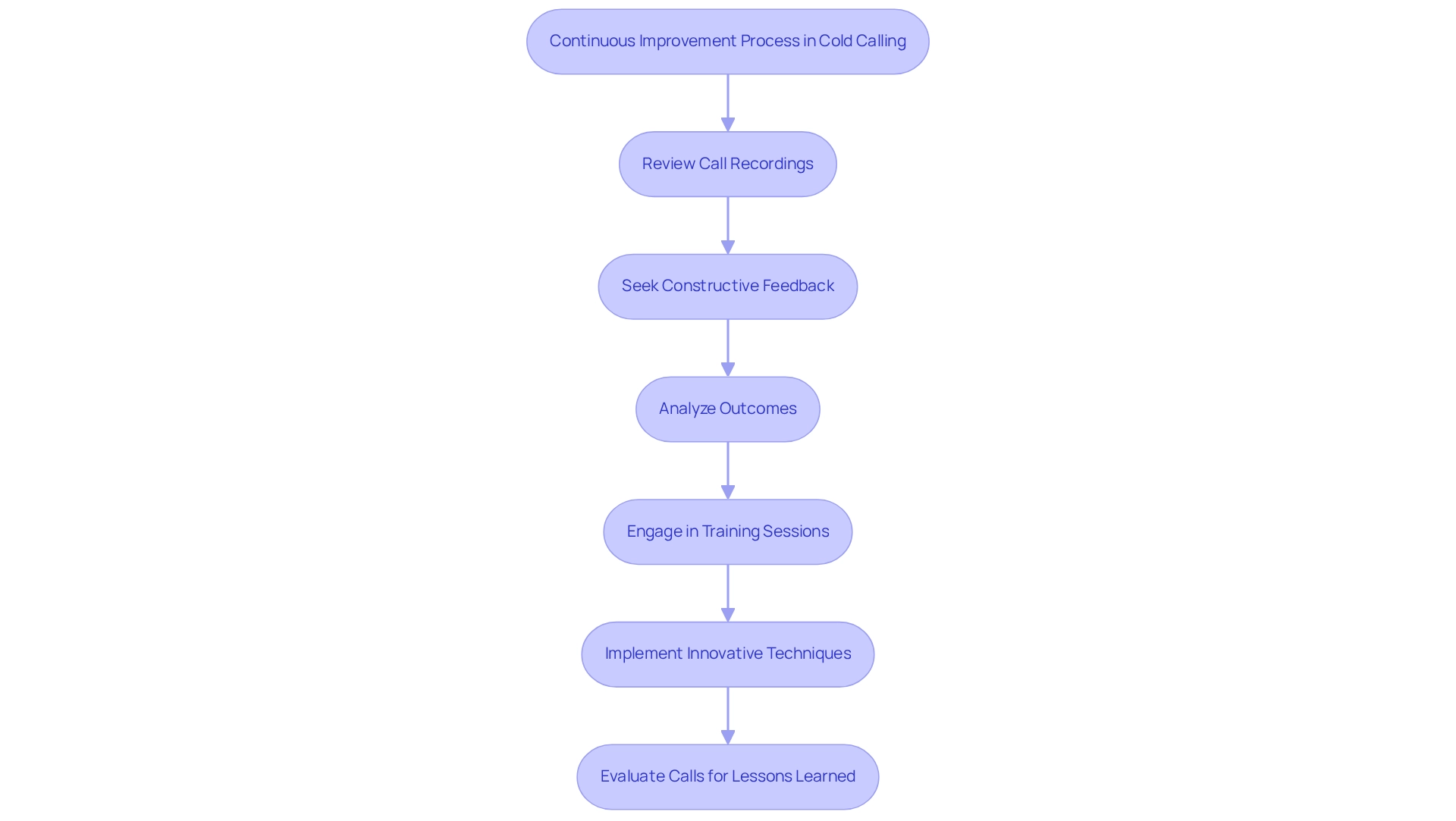
To achieve lasting success in cold calling, professionals must cultivate a mindset centered on continuous improvement. This involves consistently reviewing call recordings, seeking constructive feedback from colleagues, and thoroughly analyzing outcomes to identify growth opportunities. Engaging in training sessions and workshops is crucial, as these experiences offer innovative insights and techniques that can revitalize marketing strategies.
Notably, studies reveal that 62% of university graduates prioritize job prospects that offer comprehensive training, underscoring the vital role of effective training in recruitment and retention within sales teams. As Brian, a researcher and sales executive, articulates, "Leveraging knowledge from academia and change management, we can empower teams to understand and thrive in today’s increasingly competitive market."
Effective outreach strategies are often informed by real-world case studies. For example, the resilience of door-to-door sales illustrates that despite the dominance of digital tools, face-to-face interactions remain essential for building trust and rapport with prospects. The transformative sales-as-a-service solutions provided by Magical Selling have enabled clients to swiftly acquire new customers and enhance their go-to-market strategies, demonstrating the power of structured training and feedback mechanisms.
These strategies flourish through high-volume prospecting paired with adaptive pitches, utilizing CRM tools to monitor leads and refine approaches based on feedback and results. This is particularly pertinent given that only 5% of attendees retain statistics after a presentation, highlighting the necessity for effective training methods that ensure the retention of critical information.
Moreover, learning from cold calling experiences is imperative. Sales professionals should evaluate both successful and unsuccessful calls made during cold calling to extract valuable lessons that can guide future interactions. This iterative process not only enhances individual performance but also contributes to the overall efficiency of the team.
By embracing adaptability and a commitment to continuous improvement, sales teams can significantly elevate their engagement with prospects, ultimately driving superior results and achieving their sales targets.

Mastering the art of cold calling is not merely beneficial; it is essential for sales professionals striving to excel in a competitive landscape. This article underscores the definition and significance of cold calling, highlighting its critical role in lead generation and the urgent need for robust training programs that enhance effectiveness. By tackling common challenges, such as high rejection rates and the necessity for accurate data, sales teams can devise strategies that transform obstacles into valuable opportunities.
Preparation stands as a cornerstone of success, where thorough research and tailored outreach pave the way for more engaging conversations. Crafting an effective cold call script—one that features a compelling opening, a clear value proposition, and open-ended questions—can dramatically elevate success rates. Employing best practices during calls, such as active listening and demonstrating empathy, further strengthens engagement and rapport with prospects.
Post-call strategies, including thoughtful follow-ups, are indispensable for nurturing relationships and boosting conversion rates. By measuring success through key performance indicators, sales teams can continuously refine their strategies. Moreover, leveraging technology and committing to ongoing improvement can significantly enhance cold calling efforts, ensuring that sales professionals remain agile and effective in their outreach.
Ultimately, embracing the dynamics of cold calling and investing in the right training and tools empower sales teams to convert challenging interactions into valuable opportunities for growth. With a proactive approach, sales representatives can not only meet but exceed their sales targets, driving sustainable success within their organizations.
What is cold calling for sales?
Cold calling for sales is a proactive marketing strategy where representatives reach out to potential clients who have not previously expressed interest in their products or services, aiming to generate leads and expand the customer base.
Why is cold calling important in 2025?
Cold calling remains crucial as it facilitates direct communication, allowing sales professionals to gauge interest and address objections in real-time, which enhances the likelihood of sales conversions.
How many quality conversations do phone-based representatives achieve daily compared to those relying on email?
Phone-based representatives achieve an average of 6.8 quality conversations each day, while those relying on email communication achieve only 3.3.
What challenges do sales representatives face with cold calling?
Sales representatives face high rejection rates, lack of engagement, and difficulties in reaching key decision-makers, with a typical telemarketing success rate of around 2.3%.
What percentage of purchasers are open to discussions with vendors who reach out?
A substantial 82% of purchasers are open to discussions with vendors who proactively reach out.
What training modules does Magical Selling offer to improve cold calling skills?
Magical Selling offers training modules including Transactional Techniques, Solution Techniques, Value Techniques, and Consultative Techniques, designed to address specific selling challenges.
What is the average cost for training modules offered by Magical Selling?
The pricing for these training modules ranges from $126.65 to $540.60.
What impact does inaccurate contact information have on cold calling efforts?
Representatives waste 27.3% of their time on cold calling due to inaccurate contact information, highlighting the importance of precise data in outreach initiatives.
How can technology improve cold calling strategies?
Leveraging technology, including AI-driven tools, can enhance the efficiency of outreach, as 81% of sales teams believe that AI will greatly improve their sales techniques.
What are some optimal strategies for preparing for cold outreach?
Optimal strategies include establishing clear goals, honing active listening skills, and being ready to adjust discussions based on the prospect's responses.
How important is personalized outreach in cold calling?
Personalized outreach is crucial, as it allows representatives to tailor their messaging to address the unique needs and challenges of each prospect, fostering rapport and trust.
What is the significance of engaging dialogues during initial calls?
The longer the conversation continues, the greater the likelihood of arranging a transaction or follow-up appointment, emphasizing the importance of engaging dialogues.